助成をうけたい

助成情報

「共同募金の助成」

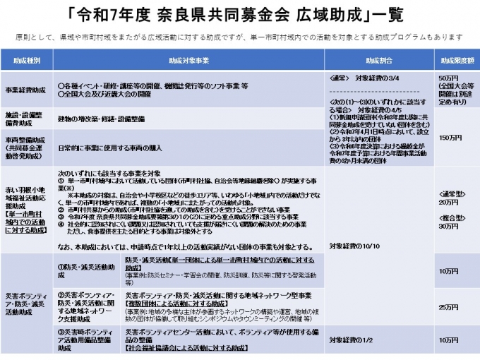
共同募金助成 令和7年度 広域助成一覧

〇詳しくは、こちらをご確認ください。

 

 〇助成申請について、質問や申請書提出等で、本会に来られる場合は、必ず事前にご連絡お願いします。

 

 

get adobe reader

当サイトで掲載のPDFファイルをご覧になるにはAdobe Readerが必要です。
お持ちでない方は、左のロゴからダウンロードしてください。

前のページへもどる